阜宁战役是抗日战争期间,新四军第3师和苏北军区部队在江苏省北部的阜宁县城,对伪军发起的进攻战役。它不仅是苏北战场上首次攻城大捷,也是新四军首次在苏北敌后解放的城市。
阜宁位于苏北平原的射阳河和串场河交汇处,是南通赣愉公路的交叉点。它南靠盐城,西邻淮安、淮阴,北接连云港,是盐阜区的重要交通和经济枢纽。日军长期占据这个关键位置,阻碍了抗日根据地的扩展,同时还充当南京外围防线的前哨。
这座古老的城市东西长约三华里,南北宽约一华里半,东宽西窄。城内老城在北,靠近射阳河,而新城则在南。城墙高约九米,虽然经过战斗破损,但东门和北门的防御仍较为完好。城内有三四座三层楼房,钟楼、城楼、庙宇和祠堂等建筑随处可见。居民在战前达到七万余人,虽然战后减少至二万多。城外地形平坦,水陆交通便利,历史上曾有5000吨级的货轮可直达上海。阜宁的敌军防线非常坚固,工事严密,形成了易守难攻的局面。

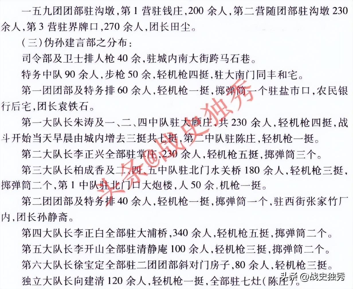
1. 阜宁守军

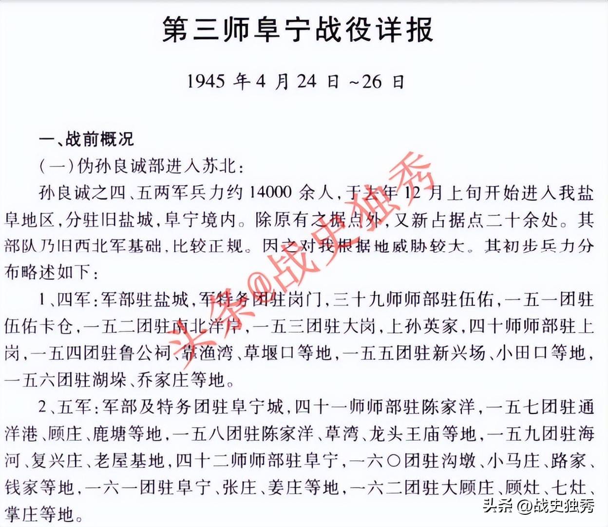
阜宁城及周边地区由汪伪政府的第2方面军孙良诚部驻守,具体由王清翰指挥的第5军把守。该军由第43师(暂编33师)、第42师和特务团组成,共计约5100人。此外,还有约400名伪军警察参与守城。阜宁的防御工事包括护城河、外壕、铁丝网以及专为巷战准备的掩体和据点。这些据点之间互相支援,形成了严密的防线。
展开全文
敌军的兵力虽然分散,但他们的部署固若金汤。王清翰将这种兵力分布吹嘘为防守严密,难以突破。阜宁的防守力量主要分布在城内外的21个据点,每个据点都有独立的防御工事,如围墙、水圩和炮楼,部分设有地下室和秘密射击点。

2. 攻城部署

虽然敌军防守坚固,但他们的兵力分散,且失去了日军的支援,加上粮草匮乏,士气低落,长时间坚守不可能。新四军第3师决定采取分割包围、各个击破的策略,集中优势兵力,发动强攻。黄克诚师长和洪学智参谋长制订了详细的作战计划,分两阶段实施。主要任务是首先围歼城北方向的敌军,然后攻城,最后消灭城南方向的敌人,并确保两侧敌军无法增援。
整个战役的具体部署包括:8旅24团和盐阜区独立团攻占城北的窑桥、七灶等据点;22团负责在邵庄、邱舍一线设伏,防止敌军增援;10旅的部队则向城东的顾庄、曹舍等地推进;师特务团和地方兵团负责清除城南的敌人,并确保两淮、涟水方向的敌军无法增援。
在详细的准备工作和周密的侦察下,部队悄然向阜宁集结。通过侦察和地下工作者的支持,新四军获得了敌军的防御工事、武器分布以及兵力调动情况,确保了战斗的顺利开展。
3. 战役战果
战役自4月24日晚上10点开始,到26日早上10点结束,历时36小时,取得了决定性的胜利。阜宁城内外的居民喜极而泣,欢呼声响彻云霄,纷纷感谢新四军的解救。阜宁战役不仅全歼了伪第5军的主力,还摧毁了敌军的多个据点和碉堡,解救了约七万民众,收复了近1000平方华里土地。新四军缴获了大量武器和军用物资,包括重机枪、步枪、炮弹等,给敌人造成了沉重打击。

阜宁战役极大鼓舞了苏北抗日军民的士气,也对华中地区的日伪军形成了震慑作用。胜利的消息传开后,民众的庆祝活动达到了高潮。5月11日,五万人在东沟镇举行了盛大的祝捷大会,庆祝苏联红军攻克柏林以及阜宁战役的胜利。
4. 战役地图
战役地图详细标注了阜宁城及周围各个重要据点的位置,以及新四军的攻城路线和敌人的防御工事。地图成为了阜宁战役成功的关键工具,指引了部队在复杂地形中的快速机动。
通过这场胜利,阜宁战役不仅取得了显著的军事成果,还为抗日根据地的扩展和敌后战场的巩固奠定了坚实基础。这场战役标志着新四军在抗日战争中的一大胜利,并为广大民众带来了新的希望。

评论列表
发表评论